硬式内镜检测
点击蓝字
关注我们

Rigid endoscope
硬性内窥镜中“硬性”的含义就是内窥镜进入人体部分无法顺着人体自然孔道或者创建的外科切口或者其他器械通道弯曲。
硬性内镜透镜组的镜片好坏以及成像的质量好坏直接影响最后的诊疗效果。目前,对硬式内镜的镜片状态、成像质量、清洗效果等进行评估的方式是常规目测+放大镜。若器械表面没有可以剥落的污物、器械表面没有洗涤剂或影响金属光泽的污物、器械表面或刃面无损伤,则判定重复使用的硬式内镜的清洗质量合格。

高清一体化硬式内镜功能检测系统
高清一体化硬式内镜功能检测系统由高清一体化集成显示器、摄像机、LED光源、图像录放存储、医用内窥镜镜片检测状态功能组合而成的一体化检测系统,应用于重复使用的硬式内镜的功能状态检测、清洗质量检测的质控工具。
标 准 规 范
针对重复使用的硬式内镜的功能状态、清洗质量,相关规范文件制定了标准要求:

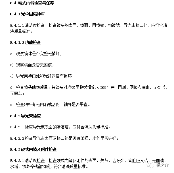
硬式内镜清洗消毒与灭菌技术规范(2017版) 8.4硬式内镜检查与保养

医院消毒供应中心:第2部分 清洗消毒及灭菌技术操作规范 5.6器械检查与保养

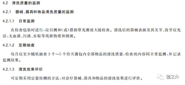
医院消毒供应中心第3部分:清洗消毒及灭菌效果监测标准 4.2 清洗质量的监测


T/GDNSA-001-2023硬式内镜手术器械清洗消毒和灭菌技术规范 6 检查包装
高清一体化硬式内镜功能检测系统助力硬式内镜的清洗消毒灭菌,拥有22英寸LED医用专业高清显示屏直观清晰显示硬式内镜的功能状态是否完好与清洗质量是否合格,可通过摄像头、遥控器、主机面板进行视频和图片的高清采集,适用所有DIN标准的内窥镜目镜。有意者可拨打下方电话或进入官网留言咨询!
联系
电话
官方热线:0771-4807786 联系电话:黄先生17677608668 企业官网:http://www.jzj2009.com/
扫码
关注

镜之介

内镜微创达人
镜之介
内镜大讲堂
扫码关注公众号进入内镜大讲堂
观看往期内镜直播回放课程
了解内镜质控的重要性

内镜微创达人
内镜资讯
扫码关注公众号
了解内镜维护保养小技巧

扫码关注公众号
观看内镜护理专栏直播课程
